
文 / 尹庆,陈千智;天同律师事务所上海办公室
摘要:财务造假毁坏资本市场诚信基础,严重侵害投资者合法权益,近期,中介机构等第三方配合造假问题显现并引发市场高度关注。中介机构如果未履行勤勉尽责义务或配合造假,出具虚假的专业报告,将会严重误导投资者,从而成为财务造假的“帮凶”。行政责任方面,监管部门进一步加大对中介机构配合造假的处罚力度,倒逼中介机构主动归位尽责,重拳压实中介机构“看门人”责任。刑事责任方面,最高检印发《关于办理财务造假犯罪案件有关问题的解答》(以下简称“解答”),对中介机构及其人员犯罪认定等问题提出明确意见,全链条打击为财务造假行为提供虚假证明文件的中介机构。本文结合《解答》和财务造假犯罪典型案例,深度解析中介机构出具虚假证明文件类犯罪的认定标准、追诉标准等问题,旨在为涉上市公司证券犯罪案件的适用提供参考。
关键词:财务造假;中介机构;提供虚假证明文件罪;出具证明文件重大失实罪
目 录
一、中介机构出具虚假证明文件的法律规制
(一)压实中介机构“看门人”责任的执法司法导向
(二)出具“虚假证明文件”的范围界定
二、出具虚假证明文件犯罪主观方面的认定
(一)“故意”提供虚假证明文件的认定
(二)“过失”出具虚假证明文件的认定
(三)如何区分主观“故意”与“过失”
三、出具虚假证明文件犯罪的立案追诉标准
(一)“直接经济损失”的认定标准
(二)“违法所得”的认定标准
四、结语

中介机构出具虚假证明文件的法律规制
在以信息披露为核心的注册制改革背景下,中介机构的职能和作用愈加强化,作为资本市场的重要参与主体,中介机构是否履行勤勉尽责义务对资本市场的健康发展十分重要。就信息披露而言,中介机构需审查发行人、信息披露义务人提供的相关信息披露文件的真实性、准确性、完整性,切实发挥对信息披露实质性核查的作用,严格把关从而保护投资者的利益。
(一)压实中介机构“看门人”责任的执法司法导向
2019年《证券法》修订,明确规定了中介机构的“勤勉尽责”义务。会计师事务所、律师事务所等证券服务机构应当勤勉尽责、恪尽职守,按照相关业务规则为证券的交易及相关活动提供服务。同时,监管机关对中介机构未履行勤勉尽责义务违法行为的行政处罚力度加大,证券服务机构未勤勉尽责,所制作、出具的文件有虚假记载、误导性陈述或者重大遗漏的,最高罚没标准从“没一罚五”提高为“没一罚十”。
《刑法修正案(十一)》与《证券法》联动修改,加大对中介机构人员提供虚假证明文件的打击力度,增设“五年以上十年以下有期徒刑”的量刑档次,同时明确列举了涉及“证券发行”“重大资产交易”和“公共安全的重大工程项目”三种加重处罚情形。此外,《刑法修正案(十一)》还将承担保荐、安全评价、环境影响评价、环境监测等职责的中介机构人员提供虚假证明文件的行为明确规定为犯罪,进一步扩大了出具虚假证明文件犯罪的主体范畴。
2024年3月15日,证监会发布《关于加强上市公司监管的意见(试行)》,强调压实上市公司和中介机构责任,对审计评估机构坚决“一案双查”、并联立案,对串通舞弊等违法案件从重处罚。2024年6月29日,国务院办公厅转发《关于进一步做好资本市场财务造假综合惩防工作的意见》,明确推广以上市公司和债券发行人质量为导向的中介机构执业质量评价机制,督促保荐机构、会计师事务所、资产评估机构、律师事务所等中介机构加强执业质量控制。
2024年7月1日,新修改的《会计法》正式实施,本次修改与《证券法》《刑法》等相关法律相衔接,加大对财务造假等会计违法行为的打击力度,进一步规范证券市场财务造假等违法行为。会计机构和会计人员伪造、变造会计凭证、会计账簿,编制虚假财务会计报告,隐匿或者故意销毁依法应当保存的会计凭证、会计账簿、财务会计报告的,对相关责任人员最高可以处200万元罚款。
司法部会同财政部、中国证监会起草了《国务院关于规范中介机构为公司公开发行股票提供服务的规定(征求意见稿)》,于2024年8月16日向社会公开征求意见。草案中规定中介机构为公司公开发行股票提供服务,应当遵循诚实守信、勤勉尽责、独立客观的原则;制作、出具的文件不得有虚假记载、误导性陈述或者重大遗漏;不得以参与实施财务造假、欺诈发行、违规信息披露等形式,帮助不符合法定条件的公司公开发行股票。对于违反规定的中介机构及其从业人员,监管部门可以“没一罚十”或者最高处以100万元罚款。
(二)出具“虚假证明文件”的范围界定
“虚假证明文件”既包括伪造的证明文件,也包括内容虚假、有重大遗漏、误导性内容的文件。“出具虚假证明文件”主要是指中介机构在资产评估、验资、验证、会计、审计、法律服务等方面,出具虚假的有关证明文件,如资产评估报告、验资报告、验证报告、审计报告、发行保荐书等,也包括有关资料、报表、数据和各种结果、结论方面的报告和材料。“证明文件”具体指哪些,需要根据相关行政、商事法律规定来认定。以从事证券服务业务的会计师事务所及注册会计师为例,其出具证明文件一般包括:(1)审查财务报表,出具审计报告;(2)审验净资产、实收资本(股本),出具验资报告;(3)审核盈利预测报告,出具盈利预测审核报告;(4)执行内部控制审计工作,出具内部控制审计报告;(5)办理企业合并、分立、清算事宜中的审计业务,出具相关报告等。[1]

出具虚假证明文件犯罪主观方面的认定
提供虚假证明文件罪和出具证明文件重大失实罪是规制市场中介机构人员出具证明文件违法行为的核心罪名,这两个罪名的适用主体以及犯罪对象即“证明文件”的内容和范围相同,区别在于行为人主观方面不同。“提供虚假证明文件”是行为人故意出具虚假的证明文件,“出具证明文件重大失实”是过失犯罪,造成严重后果的才负刑事责任。由于行为人的主观心理状态缺乏客观明确的判断标准,如何区分行为人主观上是“故意”还是“过失”成为司法实务中的难题。
(一)“故意”提供虚假证明文件的认定
提供虚假证明文件罪,是指承担资产评估、验资、验证、会计、审计、法律服务、保荐等职责的中介组织的人员故意提供虚假证明文件,情节严重的行为。如果中介机构人员与公司、企业串通,故意提供虚假的证明文件,或者明知相关证明文件存在虚假内容仍然提供,公司、企业又根据该虚假证明文件向股东、投资人和社会公众提供虚假财务会计报告或者披露虚假信息的,则为典型的中介机构作为第三方参与或配合财务造假的情形,情节严重的应当承担提供虚假证明文件的刑事责任。“提供虚假证明文件罪规制的是一种职业责任,妨害的是公众对提供专业意见的组织及其工作人员的职业信任。”[2]独立性是中介机构发挥“看门人”角色的基础,在故意参与财务造假,提供虚假证明文件的情况下,中介机构完全没有履行法律规定的职业责任,丧失独立性而沦为公司、企业财务造假等违法犯罪行为的“帮凶”。
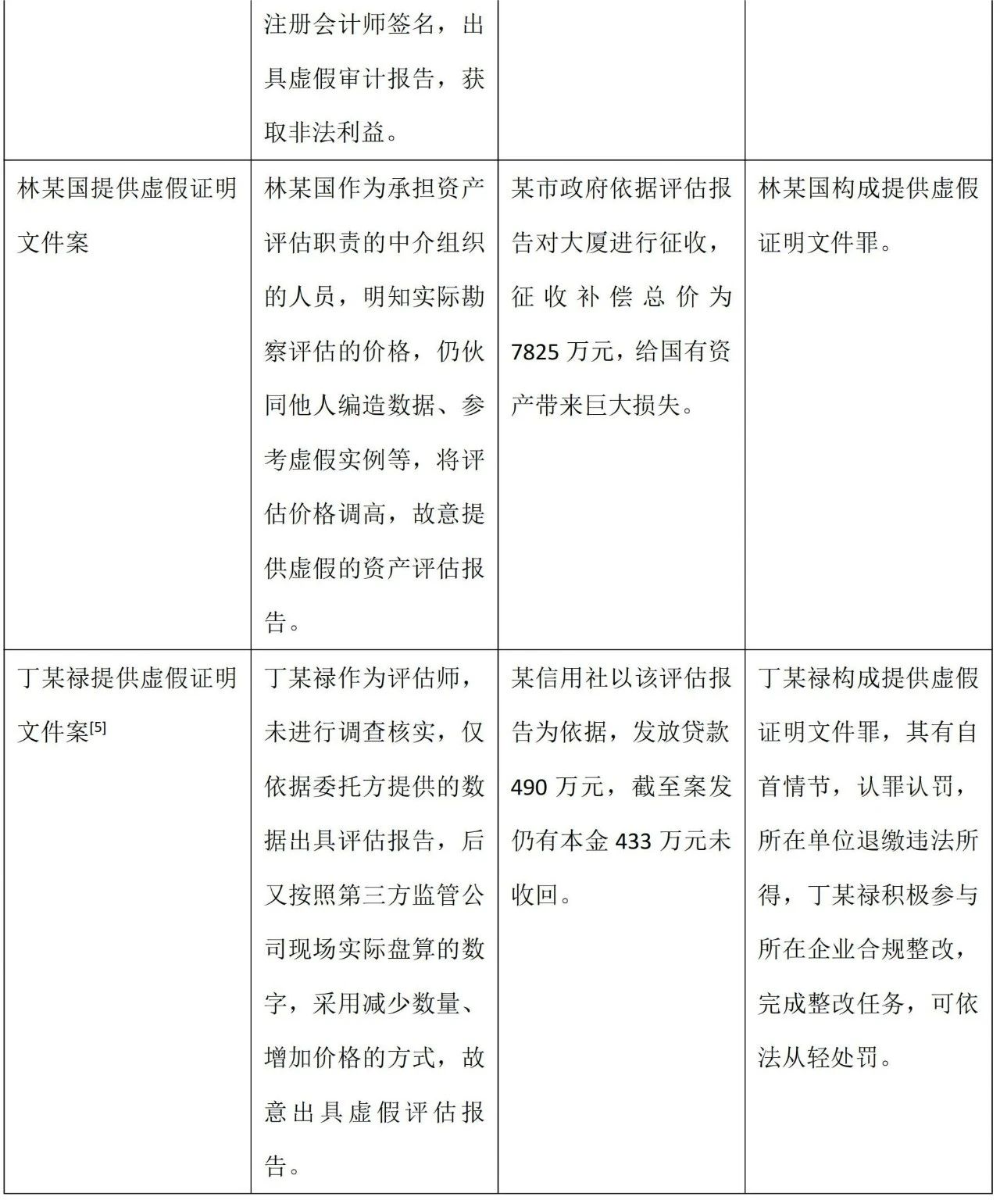
2024年6月27日,最高人民法院发布了财务造假典型案例,其中三个案例涉及提供虚假证明文件罪。[3]


(二)“过失”出具虚假证明文件的认定
出具证明文件重大失实罪,是指中介机构在出具资产评估、验资、验证、会计、审计、法律服务、保荐等证明文件过程中,严重不负责任,导致出具的证明文件有重大失实,造成严重后果的行为。“严重不负责任”与“勤勉尽责”相对应,即中介机构没有履行《证券法》及执业准则规定的勤勉尽责义务,没有对所依据的文件资料内容的真实性、准确性、完整性进行核查和验证,造成证明文件内容与实际情况严重不符。至于如何判断“没有勤勉尽责”乃至达到“严重不负责任”的程度,《解答》指出:所谓严重不负责任,一般指不遵守规定或能为而不为,不同性质的中介组织因职责各异而有不同的判断标准。以会计师事务所的审计人员为例,目前既有案例的认定标准主要有以下几种情形:(1)未按审计准则履行必需的审计程序;(2)一般审计人员能够正常发现的问题而未发现;(3)未开展审计工作而直接签字确认审计结论等。
在中某通机械制造有限公司、卢某旺等人出具证明文件重大失实案中,利某会计师事务所承接中某通公司审计项目后,未按审计准则要求对中某通公司账外收入和股东捐赠情况进行审计,在审计报告中虚增了营业收入、净利润和资本公积金。其中,杨某杰在出具重大失实报告中实施了组织、管理等行为;陈某明实施了现场审计和初稿起草行为;王某宇作为利某会计师事务所授权的签字注册会计师,在未按审计准则对中某通审计报告进行审核的情况下,草率签发审计报告;徐某作为注册会计师,在未实际参与中某通项目现场审计的情况下,应杨某杰要求在审计报告上署名;杨某杰、陈某明、王某宇、徐某均构成出具证明文件重大失实罪,判处有期徒刑六个月至二年不等。[6]
(三)如何区分主观“故意”与“过失”
提供虚假证明文件罪与出具证明文件重大失实罪的客观行为相似,均表现为出具不符合实际的证明文件,区分两罪的关键在于中介机构和人员的主观犯意是故意还是过失。由于中介机构出具虚假证明文件犯罪往往服务于委托方财务造假等违法犯罪行为,实质上是一种参与、配合或帮助的行为,可以根据中介机构人员与委托方的犯意联络情况及其对犯罪行为的认知程度来认定行为人的主观方面。
笔者认为,认定行为人主观系“明知”从而构成故意犯罪在实践中存在以下几种情形:
(1)中介机构人员明知委托方利用虚假证明文件从事具体某种财务造假犯罪,如骗取贷款罪、贷款诈骗罪、违规披露、不披露重要信息罪等等,仍然与之串通共谋,为委托方提供虚假的证明文件从事犯罪活动。此时中介机构人员主观“明知”的程度较高,参与财务造假行为成立财务造假犯罪共犯,同时构成提供虚假证明文件罪的,应当依照处罚较重的规定定罪处罚。[7]
(2)行为人主观上仅仅明知他人利用虚假证明文件实施犯罪,但具体实施何种犯罪不确知,或者虽然知道他人实施何种犯罪,但对该犯罪的具体实施过程和细节不知晓。此时行为人具有提供虚假证明文件的故意,但并不具有实施财务造假犯罪的故意,一般以提供虚假证明文件罪论处。
(3)行为人主观上明知委托方提供的材料是虚假的,其可能利用虚假证明文件实施犯罪活动,仍然怠于履行或不履行职责,采纳虚假的材料出具证明文件,采取“放任”的态度为犯罪行为提供帮助,此时应当认定行为人主观上具有提供虚假证明文件的间接故意。
(4)若确无客观证据证明行为人知晓委托方或其他人员提供的材料是虚假的,中介机构人员据此出具证明文件的,应当认定其主观上不具有犯罪故意,出具虚假证明文件系未严格履行执业准则的过失行为,构成出具证明文件重大失实罪。在马知茹提供虚假证明文件案中,法院认为没有证据足以证明为出具虚假报告而存在被告人马知茹与委托人共谋或被告人主观故意的事实,据此,认定被告人马知茹不构成提供虚假证明文件罪,改判为出具证明文件重大失实罪。[8]

出具虚假证明文件犯罪的立案追诉标准
(一)“直接经济损失”的认定标准
《最高人民检察院、公安部关于公安机关管辖的刑事案件立案追诉标准的规定(二)》(以下简称“立案追诉标准”)第73条、74条规定,提供虚假证明文件给国家、公众或者其他投资者造成直接经济损失数额在五十万元以上的,出具证明文件重大失实给国家、公众或者其他投资者造成直接经济损失数额在一百万元以上的,应予立案追诉。关于该两个罪名的立案追诉标准,均涉及“直接经济损失”的认定。“直接经济损失”一般是指因犯罪行为而造成的财产损毁、减少的实际价值,损害结果需要与出具虚假证明文件的行为有直接因果关系。直接因果关系并不要求出具虚假证明文件的行为是导致损害结果发生的唯一原因,只需满足重要原因、关键原因的条件即可认定。


(二)“违法所得”的认定标准
《立案追诉标准》规定提供虚假证明文件违法所得数额在十万元以上的,应予立案追诉。此款标准仅适用于故意犯罪,不适用过失犯罪,可以理解为若中介机构人员参与了犯罪行为的分赃获利,因犯罪行为而获取超出市场正常中介服务对价的非法利益,则可以推定其主观上具有提供虚假证明文件的故意,而非仅仅为未履行勤勉职责的过失行为。那么“违法所得”究竟应该如何认定?中介机构所有因提供虚假证明文件而获得的业务收入均应认定为“违法所得”吗?正常的中介服务费用是否应予扣除?
《刑法》第64条规定,犯罪分子违法所得的一切财物,应当予以追缴或者责令退赔。中介机构和人员因出具虚假证明文件而获取的“好处费”或者其他超出市场正常中介服务费用范围之外的利益,应当认定为违法所得,这一点在司法实务中并无争议。关于中介机构收取的市场中介服务费用范围内的业务收入是否应当认定为“违法所得”,根据实务中的裁判观点,笔者总结为以下几种情形:
(1)中介机构构成出具虚假证明文件单位犯罪
在单位构成犯罪的情形下,以单位名义收取的中介服务费用或其他利益,以及具体实施犯罪行为的个人因犯罪而获取的利益,都应当认定为违法所得。在安某会计师事务所等提供虚假证明文件一案中,肖某编制虚假的年度审计报告底稿,安某会计师事务所在没有履行任何审计职责的情况下直接出具年度审计报告,肖某、安某会计师事务所在此过程中分别得到人民币10.9万元和3300元。法院认为肖某构成提供虚假证明文件罪,安某会计师事务所构成出具证明文件重大失实罪,向肖某追缴犯罪所得人民币10.9万元,向安某会计师事务所追缴犯罪所得人民币3300元。[11]
(2)中介机构人员构成出具虚假证明文件犯罪
在中介机构人员实施个人犯罪而不构成单位犯罪的情形下,是否应当扣除犯罪成本则存在争议,司法实践中裁判不一。
观点一:单位从事的是正常的经营活动,即使业务收入由单位获得,也不应将这部分中介服务费用认定为违法所得,中介机构合法经营获得业务收入属于市场交易行为,应受法律保护。犯罪行为人个人获得的中介服务费用及其他非法利益应当认定为违法所得,同时索取他人财物或者非法收受他人财物构成犯罪的,如非国家工作人员受贿罪,依照处罚较重的规定定罪处罚。在盛某提供虚假证明文件罪二审案件中,盛某身为承担资产评估职责的中介组织的人员,在提供虚假证明文件过程中非法收受他人财物13万元,收受他人贿赂16万元,法院认为盛某同时构成提供虚假证明文件罪和非国家工作人员受贿罪,并对29万元违法所得予以追缴。[12]
观点二:中介机构因出具虚假证明文件而获取的所有收益都应当认定为犯罪行为的“违法所得”。既然将“违法所得”作为量刑标准的前提是成立故意犯罪,此时中介机构从事的已不再是正常的提供中介服务的市场行为,而是参与、配合、帮助委托方进行财务造假等违法活动的犯罪行为,因犯罪行为而获得的一切收益均应当予以否定性评价。司法机关通过责令追缴、退赔违法所得,从而使因实施犯罪行为而不法获得的利益回归到未实施犯罪之前的应有状况。典型情形是实践中有的中介机构为获得服务机会甚至提供低于市场价格的服务费用,明知委托方提供的材料为虚假而故意出具虚假的证明文件,此种情况下中介机构收取的服务费用即使低于市场正常标准也应当认定为违法所得。在战某某提供虚假证明文件二审案件中,法院认为战某某收取的1.5万元低于市场审计费用应为出具审计报告费用的范畴,并将该款认定为非法所得。[13]

结语
在注册制的框架下,信息披露成为注册制改革的核心和市场主体关注的焦点,中介机构的作用将更加“前台化”。同时,市场也更依赖中介机构扮演好其“看门人”的角色,从而对发行人及信息披露义务人形成有效的制约。中介机构角色的凸显不仅体现在其在资本市场中将发挥更大的作用,也意味着将承担更重的责任,面临更加频繁的风险。证监会表示将始终坚持“长牙带刺”,严惩中介机构未勤勉尽责违法行为,依法对机构和责任个人进行“双罚”。《解答》特别提出坚持深挖彻查、全面打击中介机构严重不负责任背后隐藏的利益关联或利益输送行为。中介机构作为证券市场的“看门人”,应当以保护投资者利益为价值依归,勤勉尽责,履行核验信息披露的义务,承载维护证券市场秩序的使命。
注释:
[1] 参见杨万明:《刑法修正案(十一)》条文及配套《罪名补充规定(七)理解与适用》。
[2] 参见杜小丽:《提供虚假证明文件罪的立法技术研究》,载《法学》2023年第2期。
[3] 参见最高人民法院新闻局:《最高人民法院发布财务造假典型案例》。
[4] 参见福建省厦门市中级人民法院(2021)闽02刑终419号刑事裁定书。
[5] 参见河南省唐河县人民法院(2023)豫1328刑初215号刑事判决书。
[6] 参见最高检、证监会联合发布证券违法犯罪典型案例之二:中某通机械制造有限公司、卢某旺等人欺诈发行债券、出具证明文件重大失实、非国家工作人员受贿案。
[7] 参见最高人民检察院:《关于办理财务造假犯罪案件有关问题的解答》。
[8] 参见吉林省德惠市人民法院(2023)吉0183刑初436号刑事判决书。
[9] 参见上海市高级人民法院(2019)沪刑终73号刑事裁定书。
[10] 江苏省盐城市中级人民法院(2020)苏09刑终576号刑事裁定书。
[11] 参见北京市房山区人民法院(2022)京0111刑初34号刑事判决书。
[12] 参见安徽省亳州市中级人民法院(2020)皖16刑终45号刑事判决书。
[13] 参见吉林省长春市中级人民法院(2018)吉01刑终122号刑事判决书。
[14] Bork, Vergleich, Berlin 1988, S. 101-102.


“合规坊”栏目由尹庆律师主持,聚焦合规文化的内涵和外延,分享合规实践中的思考与感悟。如您对“合规坊”栏目有任何想法、意见、建议,欢迎留言告诉我们。



查看往期文章,请点击以下链接: