检察监督审查结果处理|民商事再审程序操作指引
发布时间:2024.01.12 17:40 作者: 王晓雨等 来源:天同诉讼圈

图片

文 / 民商事再审程序操作指引修订版撰稿人:王晓雨、王真、曹玉龙、卞舒雅

第二章  民事检察监督制度

第四节  审查结果处理

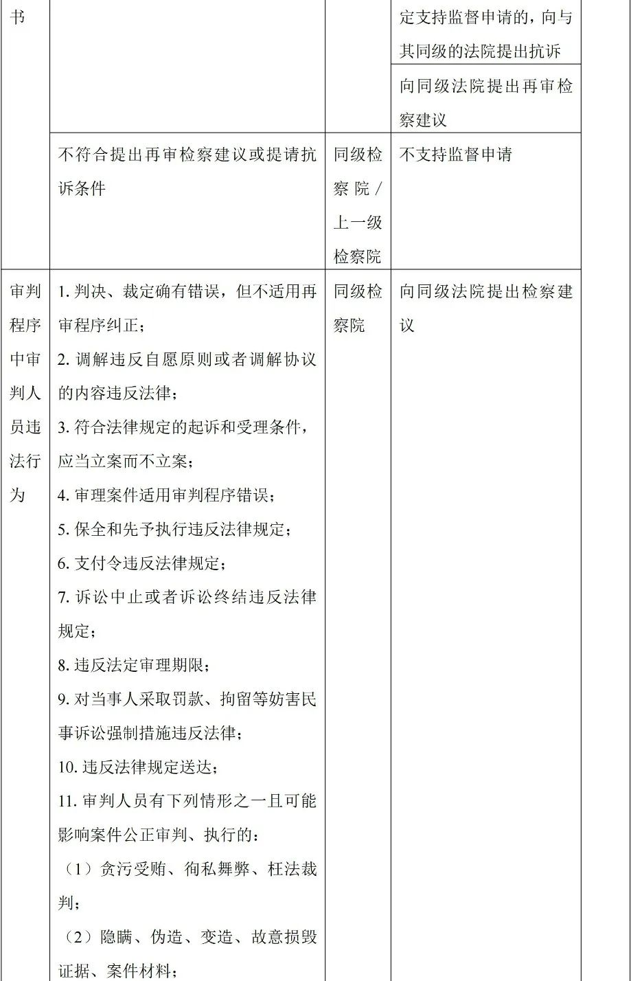
《民事诉讼监督规则》第四章第四节、第五、六、七章规定了对各监督对象的监督情形和审查结果处理。考虑到该部分条文的复杂性,我们在此将其主要内容整理如下,并在后文就其中重点事项进行说明。

图片

图片

图片

图片

图片

图片

图片

注释:

[1] 该表所述检察院、法院层级,是相对作出生效判决、裁定、调解书和审判、执行法院而言。

图片

图片