
文 / 民商事再审程序操作指引修订版撰稿人:王晓雨、王真、曹玉龙、卞舒雅
2023年9月1日,全国人民代表大会常务委员会已修订新《民事诉讼法》,并决定自2024年1月1日起施行。鉴于新《民事诉讼法》未修改本文涉及的法律条文内容,仅调整部分条文序号,且尚未正式施行,本文仍沿用现行《民事诉讼法》的条文序号。
第二章 民事检察监督制度
第二节 民事检察监督程序的启动
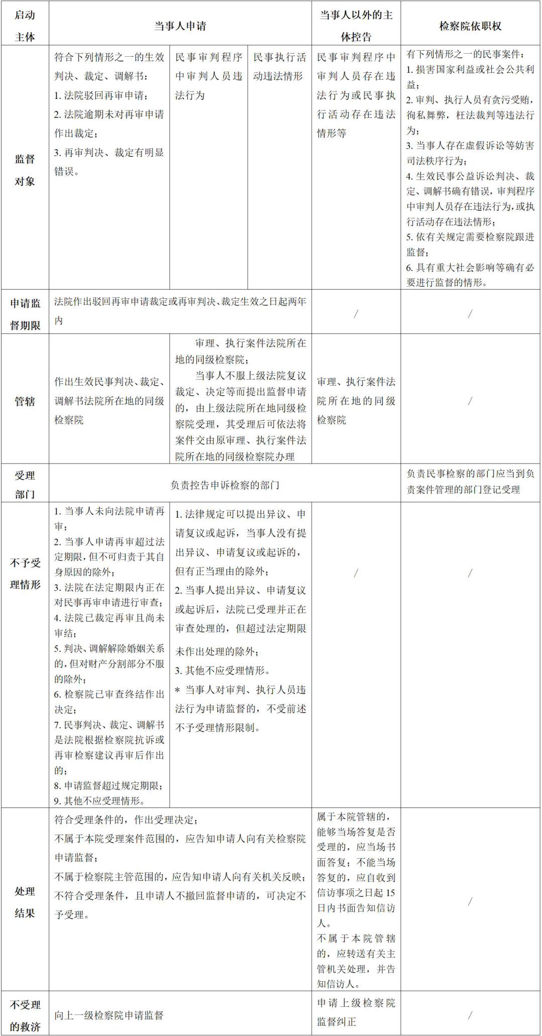
根据《人民检察院民事诉讼监督规则》第十八条,民事诉讼监督案件的来源包括三种:当事人向检察院申请监督,当事人以外的自然人、法人和非法人组织向检察院控告,以及检察院在履行职责中发现。下文按此三种主体为区分,分别介绍相关主体启动民事检察监督程序的情形、条件、期限、管辖、材料文件要求等。
特别的,鉴于现行规范对当事人以外主体控告和检察院依职权两种监督启动方式的受理后审查、处理程序规定内容相对简单,考虑到阅读的连续性,我们将在该部分一并介绍此两种监督启动方式的启动后程序,此后第三节“对监督申请的审查”和第四节“审查结果处理”将仅围绕当事人申请监督情形展开介绍。
民事检察监督程序启动方式与流程梳理表

一、当事人申请监察
(一)监督对象
《人民检察院民事诉讼监督规则》第十九条规定:“有下列情形之一的,当事人可以向人民检察院申请监督:(一)已经发生法律效力的民事判决、裁定、调解书符合《中华人民共和国民事诉讼法》第二百零九条第一款规定的;(二)认为民事审判程序中审判人员存在违法行为的;(三)认为民事执行活动存在违法情形的。”《民事诉讼法》第二百一十六条第一款(即2017年《民事诉讼法》第二百零九条第一款)规定:“有下列情形之一的,当事人可以向人民检察院申请检察建议或者抗诉:(一)人民法院驳回再审申请的;(二)人民法院逾期未对再审申请作出裁定的;(三)再审判决、裁定有明显错误的。”据此,当事人有权申请监督的对象包括三种,一是满足“再审前置”条件的生效民事判决、裁定、调解书,二是民事审判程序中审判人员的违法行为,三是民事执行活动的违法情形,该等申请监督对象对民事诉讼中审判到执行程序、诉讼过程到诉讼结果进行了完整涵盖,赋予了当事人全面的纠错渠道。实践中,在辨别当事人申请监督对象时应特别把握以下两点:
1. 关于当事人因法院逾期未对再审申请作出裁定而向检察院申请监督的,应对原生效裁判申请监督还是对法院逾期行为申请监督问题。最高人民检察院在权威指导书籍中的观点是,此情形下当事人应对法院作出的原生效裁判申请监督,理由是:(1)2017年《民事诉讼法》第二百零九条第一款主要规定了当事人不服法院生效裁判向检察院申请监督的条件,故对该款中第二项“人民法院逾期未对再审申请作出裁定的”的规定,理解为“法院逾期未对再审申请作出裁定的情况下,当事人可申请检察院对生效裁判进行监督”更符合立法逻辑;(2)法院逾期未对再审申请作出裁定是已经发生的客观事实,对此进行监督无明显监督效果。
2. 易混淆监督对象的区分
(1)可再审判决、裁定vs不可再审判决、裁定。考虑到当事人申请对判决、裁定进行监督的目的是通过抗诉或检察建议启动再审,故当事人可以申请监督的判决、裁定,应当是能够通过再审程序纠正的判决、裁定。根据《民事诉讼法》及其司法解释,不适用再审程序的判决、裁定主要有:特别程序、督促程序、公示催告程序、破产程序、执行程序中作出的判决或裁定,以及诉讼过程中的程序性裁定(但不予受理、驳回起诉的裁定可以再审)。对于该等不能申请再审的判决、裁定,如果检察院发现其确有错误的,应按照民事审判程序中审判人员存在违法行为,或民事执行活动存在违法情形的相关规定,采用检察建议方式进行监督。
检察院对法院生效判决、裁定的监督

(2)调解书vs调解过程、调解协议。《人民检察院民事诉讼监督规则》第七十五条规定:“人民检察院发现民事调解书损害国家利益、社会公共利益的,依法向人民法院提出再审检察建议或者抗诉。人民检察院对当事人通过虚假诉讼获得的民事调解书应当依照前款规定监督。”第一百条规定:“人民检察院发现同级人民法院民事审判程序中有下列情形之一的,应当向同级人民法院提出检察建议:……(二)调解违反自愿原则或者调解协议的内容违反法律的;……”据此,检察院对法院调解活动的监督分为两类:一是对调解过程的监督,即当调解违反自愿原则或调解协议内容违法时,此时检察院应将之纳入民事审判程序中审判人员存在违法行为的监督对象范畴,以检察建议方式进行监督;二是对作为调解结果的民事调解书的监督,即在调解书损害国家利益、社会公共利益,或是通过虚假诉讼获得的情况下,应将之纳入生效民事调解书的监督对象范畴,通过再审检察建议或抗诉方式监督。
检察院对法院调解的监督

(二)申请监督的期限
《人民检察院民事诉讼监督规则》第二十条第一、二款规定:“当事人依照本规则第十九条第一项规定向人民检察院申请监督,应当在人民法院作出驳回再审申请裁定或者再审判决、裁定发生法律效力之日起两年内提出。本条规定的期间为不变期间,不适用中止、中断、延长的规定。”该条规定首次对当事人申请民事检察监督作出期限限制,有利于促使当事人对法律救济期限形成明确认识,及时行使民事权利,或早日摆脱纷争投入新的生产生活。就此申请监督期限,应特别注意:
1. 该两年期限为不变期间,不适用中止、中断、延长,也没有关于起算时间的柔性规定。最高人民检察院就此特别强调,即使遇到疫情等特殊情况,也不能成为延期理由,因为在此期间当事人或其代理人仍能够按期行使申请监督权。同时,该两年期限的规定虽较申请再审的六个月期限更长,但却没有申请再审期限中关于针对部分再审理由“自知道或应当知道之日起算”的柔性规定,此应是考虑了再审阶段已吸收了一部分特殊情形,从督促当事人尽快取得新证据申请监督和两年期限较为宽松角度,做了硬性规定。虽然上述考虑有一定合理性,但在再审判决未依法送达当事人,或未经合法送达缺席判决等特殊情形下,自当事人知道或应该知道该再审裁判时起算申请监督期限似乎更加合理。
2. 该两年期限的适用存在两种例外情形:(1)在法院逾期未对当事人再审申请作出裁定的情况下,由于法院违法行为处于持续状态,不宜对当事人监督申请作出期限限制。且从该条文字面来看,该两年期限须自“法院作出驳回再审申请裁定或者再审判决、裁定发生法律效力之日”起算,而前述情形下法院并未作出任何再审判决、裁定,故实际也无法起算此两年期间。(2)该条已明确规定此两年期限仅适用于当事人依照本规则第十九条第一项“已经发生法律效力的民事判决、裁定、调解书符合《中华人民共和国民事诉讼法》第二百零九条第一款规定的”申请监督的情形,故对于审判人员违法行为、执行活动违法情形的监督不适用该期限限制。
3. 关于该条溯及力。最高人民检察院在权威指导书籍中明确,该条规定一般不具有溯及力,仅适用于新受理的案件。同时,考虑到当事人对此新规定需有合理预期,故对《人民检察院民事诉讼监督规则》施行前的民事案件,当事人对此申请监督的两年期限应当从该规则施行之日起算。


