以对第三人享有权利类型之解构简析案外人异议之诉的成立标准(二)非金钱债权执行程序中案外人异议的处理路径探析|巡回观旨
发布时间:2020.06.26 19:07 作者:龚思伟 来源:天同诉讼圈

栏目主持人张小健按:作为案外人救济路径之一的执行异议之诉,其所涉不同语境下的权利对抗之标准评判,既需寻求程序法上之保护规则,又得回溯实体法上之权利属性。程序与实体之间的往复穿梭,使得案外人异议程序之适用,委实纷繁。作者试从对案外人的评判及其所享有的实体权利本身出发,在物权与债权不同权利类型情形下,对执行异议中的“第三人”进行解构,以期在现行法律规范空缺时,为案外人救济体系寻求得适用之抽象与具象规则。面对如此浩繁之题目,作者所作系统之梳理与深入之思考,诚然可贵。本篇为该系列文章第二部分,承接首篇对现行法下案外人保护之探讨,解析基于非金钱债权执行时案外人保护的实体要件,并结合物权变动之生效与对抗、善意第三人保护等制度,尝试总结该等情形下案外人保护的一般裁判进路,与其后续所作思考共同构成作者对此问题之有益探寻。

 

文/龚思伟 北京市天同(沈阳)律师事务所

 

本文共计9,279字,建议阅读时间19分钟

 

点击阅读:以对第三人享有权利类型之解构简析案外人异议之诉的成立标准(一)概要

 

上篇我们主要对现行法下案外人异议之诉的审查标准进行分析,本篇继续对申请执行人基于非金钱债权申请法院强制执行的实体法律关系做专题分析。金钱债务强制执行将安排在下篇发出,故本篇暂不涉及。

 

非金钱债务执行案件中,执行对象往往指向执行依据所明定的特定财产,执行请求通常是由申请执行人直接受领该特定财产,并取得所有权。此时案外第三人主张“足以阻止执行标的转让、交付的实体权利”,在物债二分模式下,实际是主张对该特定财产享有物权性质的权利,特殊情况下会涉及到一物数卖情况下,主张优先受领标的物的债权(即广义的“优先购买权”)。

 

一、非金钱债权执行程序中案外人异议的体系解构

 

承前,通常情形下,案外人主张一旦成立,其与被执行人之间原法律关系通常为物权归属关系,则案外人在实体法律关系下属物权权利人,而申请执行人实体上是被执行人的交易相对人,于物权权利人(执行异议之诉之案外人)而言,该交易相对人(执行异议之诉之申请执行人)的地位概有四种情形:(1)被侵犯物权的原权利人。执行依据确定的物权原权利人,实体法上通常涉及申请执行人的物权被被执行人无权处分或非因法律行为而获取,此时的执行依据通常是以确权和返还原物为判决内容;(2)善意取得人。执行依据确定的自被执行人处继受物权的权利人,但被执行人涉嫌无权处分,实体法上通常涉及的情况是被执行人将案外人的物权无权处分给申请执行人,此时的执行依据可能是给付判决或确权判决,在不动产的典型情况是,案外人借被执行人之名作物权登记后,被执行人无权处分给申请执行人并办理登记,但未完成交付;抑或在一般财产领域,申请执行人非依法律行为自被执行人处合法取得物权,但未为占有或登记;(3)准善意取得人/善意第三人。执行依据确定的被执行人的合同相对人,实体法上通常为被执行人与申请执行人存在转让物权的合同,虽已完成部分履行行为,但因采用观念交付等原因,导致物权变动为不完全公示,通常是欠缺对抗力要件。(4)一般非金钱债权人。执行依据确定的被执行人的合同相对人,实体法上通常为被执行人与申请执行人存在转让物权的合同,但尚未为任何履行行为;

 

至于一物数卖情形,视案外人所主张的物权权利(物权性质权利)的内容不同,通常会与前述(3)或(4)情形发生重合。

 

再有,实体法关系上可能还存在物权未被侵害的原权利人、物权取得无瑕疵的善意取得人,但因此时其权利为完整状态,故不会主动行使权利申请强制执行,因此也不会与案外人发生执行异议之诉纠纷,故不在本篇讨论之列。

 

二、非金钱债权执行所涉执行异议之诉案件中,从审理视角的裁判分析方法

 

(一)首先应认定申请执行人所持执行依据的类型,并进而决定是否终止程序或继续审查案外人所持权利

 

就前条所涉四种情形,第(1)(2)种情况下,申请执行人为物权原权利人或善意取得人之间,其与案外人之间实体争议系物权归属关系。善意取得情况下,因《物权法》第106条规定善意取得物权以完成公示作为要件。基此,如申请执行人未符合善意取得之全部要件(占有或登记),原则上不发生物权权利人与善意取得人之间的物权归属之判断问题,故在善意取得要件已足的前提下,该类纠纷与申请人系原权利人的纠纷,均仅会发生在申请执行人所持执行依据系确权判决的场合中。对此,根据《九民会议纪要》第123条之规定,在执行依据系确权判决的前提下,案外人对执行标的提出权利主张实系对原裁判的异议,应通过案外人申请再审进行救济,不能通过执行异议之诉加以解决。因此,案外人在该情形下存有异议,仅可通过否定执行依据完成。如错误提起执行异议之诉,法院可能径直裁定驳回起诉,并释明应当通过案外人申请再审救济。至于其中的权利认定和衡量问题,因其不属于执行异议之诉制度统摄,故不在本篇以执行异议之诉案件所涉实体法律关系作为对象的讨论范围,本篇仅明确救济路径问题,对执行异议之诉场合下的具体权利衡量问题,因程序上不会发生,故下文不作具体讨论。

 

第(4)种情形下,因申请执行人仅为一般债权人,其执行依据为给付之诉类型,属于执行异议之诉统辖范围。此情形下(此情形亦为执行异议之诉的典型样态),因债权只有相对效力,故在权利衡量方面,只要案外人能够证明其具有物权性质权利,且其权利具有排除让与效力,则即可排除执行。因此法院在确定执行依据属于第(4)种情形时,其处理规则相对简单。由此亦可归纳出典型执行异议之诉的一般审理规则,首先识别申请执行人的执行依据和权利类型,其次审查案外人是否享有物权性质权利,最后进行权利衡量和裁判。其中,就案外人在非金钱债权执行中所主张的具体权利,较有讨论价值的是担保物权能否排除非金钱债权执行,一物数卖情形下的审理规则。

 

第(3)种情形较为复杂,因申请执行人未取得或未完全取得物权,其执行依据通常体现为给付判决,一般属于执行异议之诉统辖范畴。该类案型是执行异议之诉案件中的疑难案件,主要发生在申请执行人(多重买卖交易前手、善意取得进程中的受让人)以观念交付方式取得物权的情况,因申请执行人和案外人(多重买卖交易后手、善意取得进程中的原权利人)均已获得或持有一定的物权利益,故涉及物权对抗力问题,主要由第三人制度发挥功能,法院需要分别查明申请执行人和案外人各自主张权利的具体内容,厘清其相互之间的关系,再结合权利内容、设定时间、后手权利人是否恶意等情况,作综合判断。该案型下更存争议的是,在特殊动产多重买卖场合,前手获得现实交付但未办理登记,后手获得变更登记的情况下,学界和实务领域均存诸多不同见解。

 

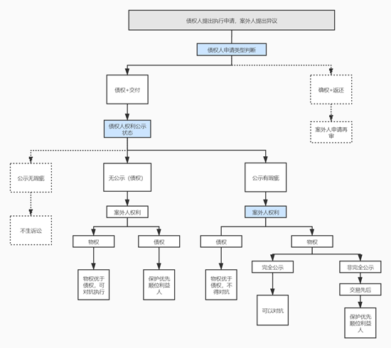
综上,笔者用下图表对案外人异议之诉中的该等体系构造作简易说明:

 

 

(二)对执行依据类型和内容进行初步识别后,再根据执行依据所载权利的性质、公示状况,决定后续审查内容

 

承前,对异议之诉审查法院而言,在识别申请执行人为给付之诉后,首先需要审查案外人对执行标的是否享有物权或物权性利益,若无此项利益(未占有,亦未完成过户登记),依物权优于债权之一般规则,案外人的主张自不能对抗标的物的执行。其次,在申请执行人与案外人对执行标的均主张物权或物权利益的情况下,需判断公示的完整性及权利保护顺位的问题。其中,若申请执行人取得物权未经完整公示,而案外人取得完整公示状态,例如在特殊动产买卖中,出卖人通过占有改定的方式完成标的物之交付,其后又将该标的物再次出卖给其他人,并完成对其他人的过户登记;再若,案外人及申请执行人取得之物权均属于非完全公示,例如交付给申请执行人,但过户登记给案外人,此时需具体判断案外人与申请执行人两者物权的保护顺位问题。

 

概此,对于非金钱债权执行程序中的案外人异议之诉,法院的审查路径可用下图略作总结。

 

 

下文主要讨论焦点为非完全公示(公示有瑕疵)状态下,权利保护顺位的确定问题。

 

三、非完全公示情形下,权利保护顺位的衡量与选择

 

对这一问题,本文认为首先需要明确登记、交付对于物权变动的影响。尤其是在以交付为生效要件,但以登记为对抗要件的物权变动领域,对登记行为性质的认识差异,将导致权利保护顺位的认定亦有不同。

 

本文认为,登记仅具对抗效力下的登记行为在性质上应属事实行为而非法律行为。亦即,在登记不作为物权变动生效要件的场合,单纯的登记行为并不能为当事人创设物权,其更大的作用在于将当事人之间的交易结果显示于外,从而为第三人提供一定的信赖基础。然则,亦有观点认为此处权属变动之登记应属法律行为,为登记权利人创设了物权利益(主要体现为信赖利益),下文将作详细说明。

 

1.不动产物权

 

在不动产物权变动中,登记作为物权变动的生效要件,若未完成登记,即未完成物权变动,原则上案外人或申请执行人,均不得依据不动产之占有外观对抗登记权利人。仅在借名买房的情形下,因不动产实际权利人与名义权利人出现错位,借名人虽不是登记权利人,但若承认其可以享有物权,则有必要考虑金钱债权执行程序中,如何判断借名人之物权保护要件,以及非金钱债权执行程序中,申请执行人利益得否保护的问题。

 

关于金钱债权执行程序中借名人之物权保护要件问题,在(2019)最高法民再29号案例中,最高法院认为“本案再审期间,孙晓龙虽主张上述房屋系其以邹智华名义购买,但未提供有效证据证明。本院经审理查明,上述两套房屋已经网签备案至邹智华名下,孙晓龙即使为两套房屋的实际出资人,其与邹智华之间借名买房的行为仅在孙晓龙与邹智华之间产生债权债务关系,不具有对抗第三人的法律效果。孙晓龙无权以瑞麟君府小区20701、20703号房屋买受人的身份主张权益。”而在(2019)最高法民申3846号案例中,最高法院认为:“东胜城投与万融公司签订《商品房买卖合同》,并已实际支付大部分购房款,占有、使用案涉房屋。东胜城投、联创公司、万融公司均对东胜城投购买案涉房屋无异议。联创公司既无购买案涉房屋的真实意图,也未支付任何房屋转让对价,未占有、使用案涉房屋。虽然东胜城投为借用联创公司名义办理按揭贷款,将案涉房屋登记至联创公司名下,但联创公司实际对案涉房屋不享有权利。最高人民法院《关于适用<中华人民共和国物权法>若干问题的解释(一)》第二条规定:当事人有证据证明不动产登记簿的记载与真实权利状态不符、其为该不动产物权的真实权利人,请求确认其享有物权的,应予支持。”结合前述所列案例,案外人需证明其对案涉房屋之借名合意、出资、实际占有使用等实际安排。否则,仅对房屋的实际出资并不当然等同于成立借名买房关系,案外人与被执行人之间亦可成立其他债权债务关系。此时案外人仅可对被执行人主张金钱债务的返还问题,而不得对执行标的物(即房屋)主张享有物权而据此要求排除执行。

 

关于非金钱债权执行程序中申请执行人利益得否保护的问题,《执行异议之诉司法解释(征求意见稿)》仅对于金钱债权执行程序中,隐名权利人得否保护的问题提供了两种截然相反的立法选择,并未规范非金钱债权的法律适用问题。对此,笔者认为,在非金钱债权执行程序之中,登记作为不动产物权变动的生效要件,具有较强的权利外观。其一,若申请执行人基于权利外观而与名义权利人交易,在完成权属变更登记但尚未移转占有的情况下,申请执行人作为物权人请求被执行人转移占有并无不当,此时该问题背后实际关涉基于信赖而取得的所有权与实际权利人之所有权保护的法益价值衡量。其二,若申请执行人已经转移房屋占有,但并未办理权属变更登记,此时,申请执行人之信赖利益保护与所谓“借名人”之“所有权”的探讨似成为伪命题。表面上看,似乎在信赖利益保护与实际权利人之所有权之间存在立法的价值衡量问题,然则在买受人得占有案涉房屋的情况下,似可当然排除缺乏占有要素之“借名人”实际权利人的地位。此时,所谓价值衡量不过是在买受人对公示之信赖利益与案外人的债权之平衡问题,孰轻孰重,似可明断。其三,在申请执行人与被执行人存在恶意串通,或申请执行人明知或应知登记外观与实际权属分离的情况下,权属登记外观并未成为申请执行人交易之信赖依据。就前者,案外人当然可以依据《合同法》第52条,主张申请执行人与被执行人之间的交易合同无效。但就后者,实务中有依据《物权法》第106条,认定申请执行人非善意取得,从而对借名人的实际权利施以保护。但是,该处理规则下蕴涵着更为基础的法律制度解释,即“借名人”是否为不动产实际所有权人。我们认为,在《物权法》第九条确定的登记生效模式下,应当推定名义登记人为不动产所有权人,则不存在物权法意义上无权处分情形,善意取得制度当无适用余地。此时,毋宁评价“借名人”在于登记权利人内部关系上,享有对不动产终生占有、使用、收益乃至需借助所有权人配合的处分等权利,属于物权性质权利,如申请执行人系明知借名事实仍为买受、登记,则实际形成的是主观上的恶意,依权利对抗规则,其不得对抗或妨害“借名人”前述权利的正常行使。

 

2.动产物权:一般动产与特殊动产的区分

 

(1)一般动产的物权变动

 

在债权形式主义模式下,动产物权变动一经含有物权变动之意而发生交付即生效。而在动产之直接占有与所有分离情形下,则易生纠纷。常见情形如下:

 

在动产一物数卖中,动产并未现实交付,而以观念交付的方式完成物权变动情况下的权利保护问题。如出卖人与在先买受人通过占有改定或指示交付的方式完成了动产物权转移,其后又与在后买受人订立买卖合同并完成交付(可为现实交付或观念交付)。此种交易模式中,依传统观念,由于标的物所有权已经移转于在先买受人,出卖人在后订立买卖合同时属于无权处分,对于后买受人能否取得标的物所有权,可依善意取得制度加以判断。若在后买受人不知或不应当知晓前手交易,且已支付合理价款,并采占有改定等方式完成动产交付,此时应当保护在后交易人。在后交易人依据动产物权请求出卖人移转占有,在先买受人不能对抗,只能向出卖人主张赔偿责任。但依善意取得制度,需要在后买受人支付合理价款等,适用条件相对严苛,亦不利于促进市场交易之发展。事实上,在后买受人无从知晓在先交易,其基于占有之权利外观所生合理信赖应予保护。对此,本文认为此时无需适用善意取得制度,依善意第三人之保护规则既为已足,得优先保护在后交易主体的信赖利益。

 

(2)特殊动产物权变动

 

特殊动产物权变动采交付生效、登记对抗的结构。此时,需要讨论的情形为登记与交付相分离的状态。此时,就在先买受人而言,存在两种情形,即其受领了特殊动产之交付但未完成变更登记、或者完成变更登记却并未受领交付;就在后买受人而言,其亦存在上述两种情形。由于特殊动产只能完成一次登记,故就数买受人之间需要讨论的情形较明确。

 

一是在先买受人未实现动产交付占有但完成了变更登记,此时其对特殊动产仅享有物权上的期待利益。若在后买受人亦未受领交付,其对标的物仅享有债权利益,自不得对抗在先买受人。根据《最高人民法院关于适用〈中华人民共和国物权法〉若干问题的解释(一)》第六条规定:“转让人转移船舶、航空器和机动车等所有权,受让人已经支付对价并取得占有,虽未经登记,但转让人的债权人主张其为物权法第二十四条所称的‘善意第三人’的,不予支持,法律另有规定的除外。”应属此意,该观点亦可见(2020)最高法民申332号。但若在后买受人受领了交付,则在后买受人享有所有权。在所有权与物权之期待利益中,一般应当优先保护所有权。但由于在先买受人已经完成了登记,在后买受人得基于登记显示出来的权利外观而对特殊动产之物权归属产生质疑,则很难认定在后买受人为善意,此时应保护在先权利人之物权期待权。

 

二是在先买受人通过占有改定的方式实现动产之交付但并未完成变更登记,此时若在后买受人基于现实交付受领标的物,且完成了变更登记,则在后买受人取得具有完全公示效力的所有权,在先买受人之权利不能对抗在后买受人。若在后买受人并未受领交付,但其完成了变更登记,该种情形下,在后买受人依据登记对标的物享有物权之期待利益。依据《物权法》第24条,特殊动产物权变动未经登记不得对抗善意第三人,在后买受人若为善意,其期待利益应得到保护。在先买受人对于未办理登记存在过错或者疏忽的,其应承受该种不利益具有正当性。但是若未办理变更登记并非基于在先买受人的过失,而是出卖人有意为之,在先买受人已经依据交付取得物权的情形下,笔者认为对在先买受人苛加该种负担则显得缺乏正当性。特殊动产之登记制度,既为便于行政管理之需要,也有促进交易效率之考虑。考虑保护善意的在后买受人的原因之一即在于维护交易安全,但若在先买受人无过错却要承担该种风险,似以不利于维护交易安全。就法政策考量,《物权法》第24条亦基于此,设定登记对抗制度,以促进当事人完成变更登记,若当事人不能(怠于行使权利或无故拖延等情况)完成登记,则需要承受该种风险。

 

但上述保护路径并不具有唯一性,如依据《买卖合同司法解释》第10条之规定,出卖人就特殊动产订立多重买卖合同,在买卖合同均有效的情况下,对于买受人的保护应当依据:交付>登记>成立在先的顺序。且该条第4款明确规定,出卖人将标的物交付给买受人之一,又为其他买受人办理所有权转移登记,已受领交付的买受人请求将标的物所有权登记在自己名下的,人民法院应予支持。

 

笔者认为,两种争议的焦点在于,所有权与物权期待利益之间的对抗。在无特殊情形时,所有权具有最为完整的权利效力,应当能够对抗物权之期待利益。但是,就特殊动产的多重买卖中,在后买受人对物权的期待利益恰是对在先物权的限制,若在先买受人对物权期待利益的形成具有过错,就应当承担该种权利负担。但是若在先买受人对物权期待利益的形成并无过错,则不应要求其承担该结果的风险。《物权法》第24条出于对维护交易安全,促进当事人完成变更登记等角度,一体的要求在先权利人承受该种风险。而《买卖合同司法解释》第10条,似基于对当事人意思自治的尊重,在交付作为物权变动的生效要件时,出卖人交付标的物的举动更能体现其出卖标的物的真意。基此考虑,出于维护特殊动产之交易秩序的需要,《物权法》第24条对当事人之间真意的限制亦具有合理性。

 

鉴于《民法典》颁行后,《买卖合同司法解释》以及《物权法》一并废止,未来就特殊动产一物多卖情形下,权利保护顺位的问题,仍有待于司法实践对该问题给出明确指导。

 

3.股权

 

《公司法》第32条规定,“……公司应当将股东的姓名或者名称向公司登记机关登记;登记事项发生变更的,应当办理变更登记。未经登记或者变更登记的,不得对抗第三人。”由于公司登记事项具有普遍的公示对抗效力,此处第三人并无特殊限制,该点亦为最高人民法院所承认。在北京徽世达物流有限公司、项书传案外人执行异议之诉再审案中【案号:(2019)最高法民申4710号】,最高人民法院认为“依据该条(《公司法》第32条)规定,依法进行登记的股东具有对外公示效力,隐名股东在公司对外关系上不具有公示的法律地位,其不能以其与名义股东的约定对抗外部债权人对名义股东主张正当权利。此外,《公司法》及相关司法解释也并未将此处的‘第三人’限缩理解为与登记股东发生股权交易行为的相对人。因此再审申请人认为本案申请执行人并非针对兴利公司名下的股权从事交易,仅仅因为债务纠纷而寻查兴利公司的财产还债,不属于《公司法》32条第三款所规定的‘第三人’的理由不成立……”依据该案确立的裁判规则,若将名义股东的股权作为执行标的,那么隐名股东不得依据其与名义股东之间的协议主张对抗案外人的执行申请。在一般情况下,对《公司法》第23条所规定的“第三人”做广义理解并无问题。根据《公司法司法解释三》第26条第一款规定,“名义股东将登记于其名下的股权转让、质押或者以其他方式处分,实际出资人以其对于股权享有实际权利为由,请求认定处分股权行为无效的,人民法院可以参照物权法第一百零六条的规定处理”,肯定了案外第三人可善意取得股权并据此对抗实际出资人。但善意取得的前提在于第三人与名义股东之间存在股权交易,若第三人仅基于普通债权,应无基于善意取得制度对抗实际权利人的基础。

 

对此需要明确的是,《公司法司法解释三》的规范内容,实质是将实际出资人作为股权所有权人看待,由此才能顺理成章的规定名义股东系无权处分,进而适用善意取得制度。然而,《公司法》对于股权归属的规定并不明确,该规范模式缺乏充分的上位法依据,历来广受争议,《公司法》大修后如明确代持股权归属规则,则该规范所采模式或可最终明确,或将发生重大变化。就目前的适用方式,本文认为,因实际出资人如欲确定其实际所有权人身份,则应具备充分的公司内部公示事实,比如记载于股东名册,或通过持续行使表决权、获取分红且记载于公司决议等方式获得公司其他股东认可,不应低于其他股东不同意情况下径直显名所需的标准,而不应任意进行扩张解释。

 

更需讨论的情形在于,股权变动以完成内部股东名册的变更为生效要件,工商登记仅仅作为对抗要件存在。类比前述特殊动产之多重交易结构,股权亦存在多重交易的可能。如股东将登记在其名下的股权卖给A,且完成了股东名册的变更,但并未办理工商变更登记。其后A由就该股权与B订立买卖合同(伪造公司内部文件,使B信以为真),且将B变更为工商登记中的股东。其后B要求出卖人协助其变更股东名册,实际行使股东权利时,发现公司内部已经将股东变更为A。

 

 

案例举要:青海百通高纯材料开发有限公司、交通银行股份有限公司青海省分行执行异议之诉纠纷案【案号:(2017)最高法民终100号案】

 

基本案情:交通银行青海省分行与鑫通公司因借款合同纠纷诉至青海省高院,判决生效后鑫通公司拒不执行生效法律文书,青海省高院作出(2015)青执字第47号执行裁定,依法对登记在被执行人鑫通公司名下的百通小贷公司20%股权(股权数2000万)冻结。案外人百通材料公司提出案外人异议,主张该股权虽登记在鑫通公司名下,但其为实际出资人,鑫通公司只是代其持股,不享有股东权利也不承担股东义务,股权所有权归其所有,要求法院解除股权冻结。

 

裁判观点:工商登记是对公司股权情况的公示,与登记股东进行交易的善意第三人及登记股东的债权人有权信赖工商机关登记的股权情况,该信赖利益应当得到法律的保护。换言之,根据《公司法》该条款的规定,经过公示体现出来的权利外观,导致第三人对该权利外观产生信赖,即使真实状况与第三人的信赖不符,只要第三人的信赖合理,第三人的信赖利益就应当受到法律的优先保护。这里所说的优先保护,就本案而言,是指在案涉股份的实际出资人与公示出来的登记股东不符的情况下,法律优先保护信赖公示的与登记股东进行交易的善意第三人及登记股东的债权人的权利,而将实际投资人的权利保护置于这些人之后。据此,由于股权的实际出资人在对外关系上不具有登记股东的法律地位,所以其不能以其与登记股东之间的内部约定,来对抗与登记股东进行交易的善意第三人及登记股东的债权人。因此,当登记股东因其未能清偿到期债务而成为被执行人时,该股份的实际出资人不得以此对抗登记股东的债权人对该股权申请强制执行。也就是说,登记股东的债权人依据工商登记中记载的股权归属,有权申请对该股权强制执行。

 

 

依此裁判规则,基于对股权工商登记之信赖而与名义股东进行交易的债权人之利益尚应受到保护,则基于该公示的权利外观而进行股权交易的当事人对股权形成了期待利益,更应受到保护。

 

类推特殊动产多重买卖中的判断规则,在股权多重买卖中,主要考虑因素亦是在后的买受人是否属于善意。由于数个买受人之间的股权公示均不完整,若在先买受人已经完成了股东名册的变更,则需要判断在后的买受人是否属于善意,若其属于善意(不知或不应知前手交易、且对相关文件尽到了合理的注意义务),且完成了工商变更登记,其权利应当得到优先保护,这也是股权变更登记对抗的应有之意。若在先买受人并未完成名册变更,亦未完成工商变更登记,其仅享有债权,自不得对抗在后买受人(股东名册变更或工商登记完成其一即可)。若在先买受人已经完成了工商变更登记,在后买受人受该登记约束,很难认定为善意,其权利很难得到保护。

 

“巡回观旨”栏目由张小健律师主持。如您对“巡回观旨”栏目有任何想法、意见、建议,欢迎点击文末留言。